在上一篇中,我们确立了以”智能知识路由与调度中心”为大脑的联邦式架构。今天,我们将深入到这个系统的”心脏”地带,亲手为这个大脑组建起能够高效执行任务的”双手双脚”——那些各司其职的”RAG专家小队”。
如果说架构设计是”战略”,那么组建这些小队就是将战略落地的”组织战术”。这篇文章,就是一份详细的”团队组建手册”,它将向你展示如何将抽象的管道具象化为可管理的、高效的AI知识管理团队。
核心蓝图:四大知识领域的”专家小队”配置指南
企业知识并非铁板一块,因此,我们的”专家小队”也必须各有专长。以下表格是整个组织篇的核心,它详细说明了如何为企业最典型的四类知识领域,分别组建其专家小队,并配置最适合它们的处理与切片策略。
| 企业知识领域 | 文档类型 | 核心切片策略 | 深入见解与独到策略 |
|---|---|---|---|
| 财务/法律小队 | 高度结构化的文档 | 1. 结构化切片 2. 元数据增强切片 3. 特定模态切片 | 洞察: 对于财报,数字和表格就是生命线。必须使用特定模态切片将表格完整提取为独立对象。对于法律文件,条款编号和合同结构是关键,结构化切片应严格遵循文档的章节层级。元数据(如财报季度、合同签署日期)是实现精确过滤查询的生命线,必须强制应用。 |
| 产品/API小队 | 高度结构化的文档 / 代码库 | 1. 结构化切片 (AST或Markdown) 2. 父文档检索器 3. 递归切片(代码优化) | 洞察: 这类文档的结构本身就蕴含着功能逻辑。使用基于AST的结构化切片处理代码,或基于标题的结构化切片处理说明书是最佳选择。父文档检索器在此处是”杀手级应用”:当用户查询某个具体函数时(子块),系统返回其所属的整个类或功能模块的说明(父块),提供最完整的上下文。 |
| 客服/反馈小队 | 非结构化文档 | 1. 语义切片 2. 滑动窗口切片 3. 元数据增强切片 | 洞察: 这类数据的价值在于发现趋势和情感。语义切片是首选,因为它能将语义相关(即使措辞不同)的投诉或建议聚合在一起。对于对话记录,必须采用滑动窗口,以保持上下文的连贯性。元数据(用户ID、时间戳、产品线)至关重要,它使得”查询某产品在特定时间段的用户反馈”成为可能。 |
| 通用知识小队 | 半结构化文档 | 1. 递归切片 | 洞察: 这是最通用的知识领域,如公司介绍、新闻稿等,通常是叙事性的。递归切片以其对段落和句子的良好适应性,成为最稳健和高效的基准策略。它很好地平衡了实现成本和效果,是所有团队的保底选择。 |
深度剖析:当”律师”遇上”心理学家”
为了更深刻地理解”因材施教”的重要性,让我们挑选上表中两个性格迥异的团队——“财务/法律专家小队”和”客服/反馈专家小队”——进行一次面对面的对比。这就像是让一个严谨的”律师”和一个善于共情的”心理学家”来处理同一个问题,他们的工具、方法和关注点将完全不同。
| 对比维度 | 财务/法律小队 (严谨的律师) | 客服/反馈小队 (共情的心理学家) | 为什么差异如此巨大? |
|---|---|---|---|
| 数据核心价值 | 事实的精确性。数字、条款、日期,一个都不能错。 | 意图和情感的捕捉。用户真正在抱怨什么?他们的情绪是怎样的? | 两者的目标南辕北辙。前者是”是什么”,要求100%忠于原文;后者是”为什么”,要求能从杂乱的语言中提炼观点。 |
| 主要处理工具 | 布局感知的PDF解析器(如PyMuPDF, Amazon Textract),能完美提取表格和章节。 | 自然语言处理工具包,用于情感分析、关键词提取。 | 工具的选择由数据的形态决定。“律师”的案卷是格式严谨的卷宗,而”心理学家”面对的是自由流淌的对话。 |
| 核心切片策略 | 结构化切片。严格按照”第X条第Y款”或财报的”Item 1A. Risk Factors”来分割,绝不跨越。 | 语义切片。忽略段落,根据语义相似度来聚合内容。所有关于”电池续航”的抱怨,无论用词如何,都应被归为一类。 | “律师”依赖的是法条的明确边界,而”心理学家”寻找的是思想的内在关联。 |
| 元数据利用 | 强制性、结构化元数据。例如: {“contract_id”: “C2023-001”, “clause”: “8.1a”, “effective_date”: “2023-01-01”}`。 | 描述性、情境化元数据。例如: {“customer_id”: “U12345”, “sentiment”: “negative”, “product_line”: “Stardust”, “timestamp”: ”…“} | 元数据是各自领域实现精确检索的钥匙。“律师”靠它按图索骥,“心理学家”靠它筛选案例。 |
解锁专家小队的”武器库”:核心策略通俗解析
在前面的表格中,我们为不同的小队配置了各自的”核心切片策略”。这些名词听起来可能有些距离感,但它们的思想都非常直观。下面让我们用生动的比喻来解锁这些”武器”的真正威力。
1. 结构化切片 (Structural Chunking)
-
一句话解释:按照文档作者预设的结构(章节、标题、列表)来进行切分。
-
生动比喻:想象你在拆解一个精密的乐高模型。你不会用锤子把它砸成大小相近的碎块,而是会按照说明书的步骤,把”驾驶舱”、“机翼”、“起落架”等完整的部件小心地分离开。结构化切片就是这位遵循说明书的”模型大师”,它尊重作者通过标题(如
###)和格式赋予文档的原始逻辑,确保每个切片都是一个有意义的、完整的”部件”。 -
应用案例:
- 原始Markdown文本
# ***第一章: RAG简介***
RAG的核心思想是检索和生成的结合。
## 1.1 为什么需要切片
切片是管理大型文档的关键。
-
切分结果:
- 块1: 内容=“RAG的核心思想是检索和生成的结合。”, 元数据=
{"Header 1": "第一章: RAG简介"} - 块2: 内容=“切片是管理大型文档的关键。”, 元数据=
{"Header 1": "第一章: RAG简介", "Header 2": "1.1 为什么需要切片"}
- 块1: 内容=“RAG的核心思想是检索和生成的结合。”, 元数据=
-
召回策略 (如何使用):
-
工作流解析:
-
用户查询: “请介绍一下RAG切片的重要性”
-
系统执行:
# 伪代码 retriever.search( query="RAG切片的重要性", metadata_filter={ "Header 2": {"contains": "切片"} } )-
第一步:元数据过滤。系统不是在整个知识库里进行大海捞针式的搜索,而是先通过结构化查询,快速筛选出所有元数据中
Header 2字段包含”切片”的文本块。在这个案例中,只有块2被选中。 -
第二步:语义搜索。系统仅在块2这个极小的范围内,进行语义相关性计算,最终精准返回结果。
-
-
-
核心优势: 效率与精度的双重提升。先通过元数据”修剪”掉大量不相关的”树枝”,再对少数最可能的”树叶”进行精细的语义分析。这极大地降低了搜索范围,避免了其他章节中可能出现的、但相关性不高的”切片”一词的干扰。
2. 语义切片 (Semantic Chunking)
-
一句话解释:根据内容的主题和意思来决定在哪里切分。
-
生动比喻:想象你正在整理一场大型派对的所有谈话录音。你不会按每隔五分钟切一段,而是会仔细听内容,把所有关于”最近的电影”的讨论放在一起,所有关于”假期计划”的讨论放在另一堆。语义切片就是这位懂社交的”派对组织者”,它不在乎文字表面的长度或格式,只关心”这段话跟上一段话是不是在聊同一个话题?“,从而在话题自然转变的地方切分。
-
应用案例:
- 原始文本:
“新款’天穹’系列笔记本电脑的处理器性能表现卓越,基准测试显示比上一代提升了30%,非常适合进行视频剪辑和3D渲染工作。然而,其散热系统在持续高负载下表现不佳,多个评测指出风扇噪音较大,且C面温度会超过45摄氏度,影响了长时间使用的舒适度。”
-
切分点: AI会识别出文本从”优点(性能)“到”缺点(散热)“的语义转折,并在这里进行切分,而不是在句子中间。
-
召回策略 (如何使用):
-
**工作流解析**:- 用户查询: “这款笔记本电脑用起来会不会很烫?”
- 系统执行:
# 伪代码 vector_store.similarity_search( query="这款笔记本电脑用起来会不会很烫?" ) - 向量匹配: 系统将用户的口语化提问”用起来会不会很烫”转换成一个查询向量。这个向量在语义空间中,会非常接近于描述”散热系统”、“风扇噪音”、“C面温度”的那个文本块的向量,即使查询中完全没有出现这些原文的关键词。
-
核心优势: 强大的泛化能力和概念理解能力。它超越了关键词匹配的局限,能够真正理解用户的”意图”。即使用户问的是”散热好不好”、“风扇吵不吵”,它都能准确地找到相关的负面评价文本块。
3. 父文档检索器 (Parent Document Retriever)
-
一句话解释:检索时先找到最精确的小信息点,然后返回包含这个点的、更大的上下文。
-
生动比喻:你在图书馆的一本书里找到了一句让你醍醐灌顶的话(子块)。但要真正理解它,你需要它所在的那一整个段落,甚至那一整章(父块)。父文档检索器就是那位贴心的图书管理员,当你指着那句话时,他不会只把那句话抄给你,而是会把整本书翻到那一页,递给你说:“请看,这是它的完整上下文。” 这个策略完美地结合了查找的”精确性”和理解的”全面性”。
-
应用案例:
-
用户查询: “API的超时参数
timeout单位是什么?”- 检索到的子块: 一个非常小的、精确的文本块 →
timeout参数的单位是秒(s)。 - 返回给LLM的父块: 包含上述子块的整个函数文档 →
-
### 函数: connect_to_server(host, port, timeout=30) 连接到指定服务器。 - host (str): 服务器地址。 - port (int): 服务器端口。 - timeout (int): `timeout`参数的单位是秒(s)。如果连接在此时间内未建立,将引发超时错误。 - 召回策略 (如何使用):
- 工作流解析:
- 用户查询: “API的超时参数
timeout单位是什么?” - 第一步:在子块中精确查找。系统在专门存储”子块”的向量数据库中进行语义搜索,由于子块小而精,查询向量能精准地匹配到内容为”
timeout参数的单位是秒(s)“的子块。这个子块自身携带一个指向其父块的ID。 - 第二步:凭ID提取父块。系统拿到这个ID后,从一个独立的文档存储(Docstore,可以是一个简单的键值对数据库)中,提取出完整的”父块”——也就是整个函数的详细文档。
- 最终返回: 将这个信息量丰富的父块,而不是那个简短的子块,提供给LLM进行回答。
- 用户查询: “API的超时参数
- 检索到的子块: 一个非常小的、精确的文本块 →
-
核心优势: 兼得鱼和熊掌。我们利用小块的嵌入精确性来确保”找得准”,同时又利用大块的上下文完整性来确保LLM”答得好”。它完美解决了”小块信息不足”和”大块语义模糊”这一核心矛盾。
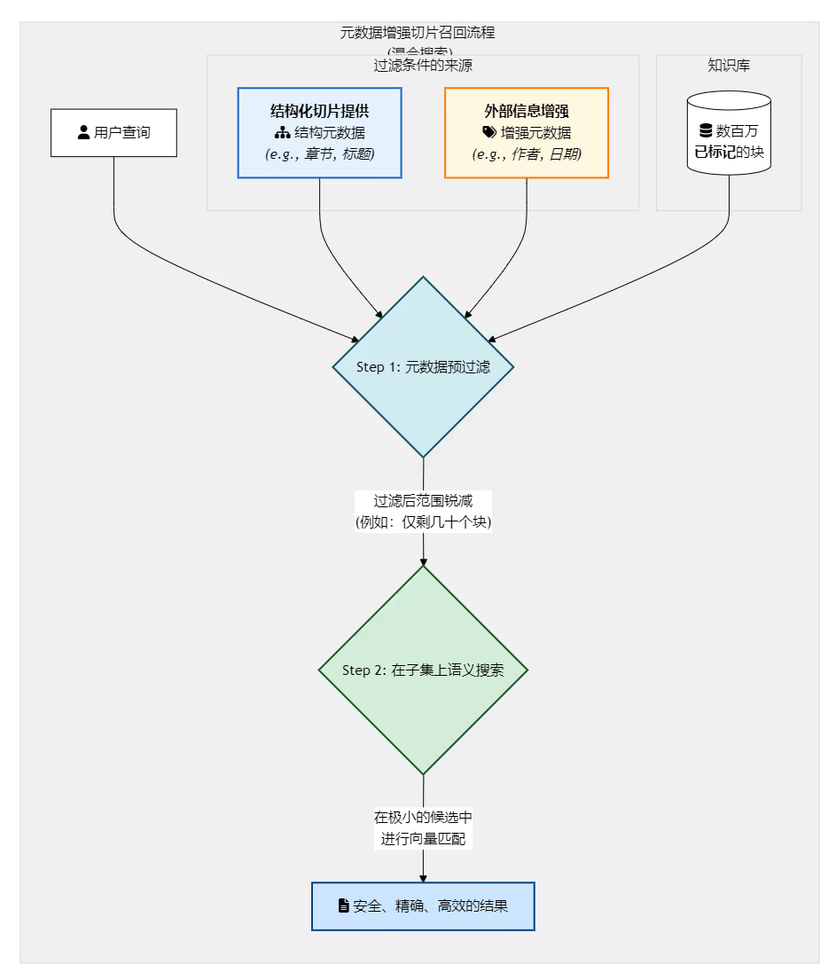
4. 元数据增强切片 (Metadata-Augmented Chunking)
-
一句话解释:给每个切片贴上描述其属性的”标签”。
-
生动比喻:想象你在搬家,把所有东西都装进了大小一样的箱子里。如果没有标签,你将陷入混乱。但如果你给每个箱子都贴上标签——“厨房用品 | 易碎 | 2023年冬”或”卧室衣物 | 夏季 | 小件”(这就是元数据),你就能快速找到任何东西。元数据增强切片就是这位严谨的”整理师”,它给每个文本块都附上了身份信息(如来源、日期、作者、所属章节),让你可以进行”数据库式”的精确筛选,而不仅仅是模糊的语义搜索。
-
应用案例:
- 一个文本块的内容: “本季度的主要增长动力来自于’星尘’产品线在亚太市场的强劲表现。”
- 附加的元数据:
{ "source_doc": "2023_Q3_Earnings_Call_Transcript.pdf", "page_number": 5, "author": "CFO Jane Doe", "publish_date": "2023-10-26", "security_level": "Internal-Confidential" } - 带来的能力:你可以发起这样的查询 → “只搜索第三季度的财报电话会议记录中,由CFO提及的关于’星尘’产品的内容”。
-
召回策略 (如何使用):
-
工作流解析:
-
用户查询: “CFO在第三季度的财报会议上,对’星尘’产品线有何评论?”
-
系统执行(混合搜索):
# 伪代码 retriever.search( query="对'星尘'产品线有何评论", metadata_filter={ "and": [ {"source_doc": {"equals": "2023_Q3_Earnings_Call_Transcript.pdf"}}, {"author": {"equals": "CFO Jane Doe"}}, {"security_level": {"in": ["Public", "Internal-Confidential"]}} // 假设还要检查权限 ] } ) -
第一步:元数据预过滤 (Pre-filtering)。向量数据库首先根据
metadata_filter中的严格条件,进行一次闪电般的结构化搜索,将数百万个文本块瞬间过滤到可能只有几十个符合条件的块。 -
第二步:在子集上进行语义搜索 (Semantic Search on Subset)。然后,仅在这几十个块的小范围内,执行向量相似度搜索,找到与”对’星尘’产品线有何评论”语义最相关的块。
- 核心优势: 极致的性能与精度。这是目前工业界最强大和常用的检索模式之一。它将结构化数据库查询的”确定性”和向量搜索的”模糊语义匹配能力”完美结合,使得在海量、复杂的企业知识库中进行安全、精确、高效的检索成为可能。

5. 其他重要策略
-
特定模态切片 (Modality-Specific Chunking):这是”多才多艺的分析师”,能识别出文本中的表格、图片,将它们作为特殊对象单独处理,而不是当成无意义的文字。
-
滑动窗口切片 (Sliding Window):这是”小心谨慎的读者”,在读下一页之前,总会回头看一眼上一页的最后几个词,以确保意思能完全衔接上。它通过让相邻的块有少量重叠,来避免在边界处丢失上下文。
理解了这些核心策略的本质思想,你就能更好地理解为什么我们将它们如此配置,以及如何在自己的项目中灵活运用它们。
终极进化:让AI自己组建和管理团队
到目前为止,我们讨论的还是如何由”人”来为AI系统定义和配置这些专家小队。但真正的未来,在于让系统拥有自我管理和进化的能力。您在交流中提出的”由AI创建知识管理团队”的观点,正是通往这个未来的关键。
这意味着我们的”智能知识路由与调度中心”,将从一个静态的规则引擎,升级为一个具备生命周期管理能力的、活的AI系统。它通过以下方式,让”专家小队”实现真正的自动化:
-
自动化数据准入与分类 (Automated Data Onboarding & Classification): 系统的前端是一个AI分类器。当任何新文档(无论是邮件、报告还是聊天记录)进入企业知识库时,该分类器会分析其内容和结构,自动判断它属于哪个”知识团队”,并将其发送到对应的专家RAG处理管道中。这就实现了知识摄取的自动化,无需人工干预。
-
动态策略优化与自适应 (Dynamic Strategy Optimization & Adaptation): 系统会持续监控每个知识团队的检索性能。如果发现”产品/API小队”的检索准确率下降,系统可以自动进行”A/B测试”:尝试用一种新的切片策略(例如,从
递归切片切换到父文档检索器)重新索引一小部分数据,对比新旧策略的用户反馈,并最终将更优的策略无缝部署到整个团队。这是一个自我优化的闭环。 -
新知识领域的自动发现与创建 (Automatic Discovery & Creation of New Domains): 这是最激动人心的部分。当系统中出现大量无法被现有分类器识别的新类型文档时(例如,公司开始大量撰写关于”ESG可持续发展”的报告),系统能够通过聚类算法识别出这是一个新兴的知识簇。此时,它可以自动”创建”一个新的”ESG知识小队”,为其选择一个最稳妥的基准切片策略(如
递归切片),并开始独立的索引流程,同时提醒人类管理员对这个新团队进行审核和微调。
通过这种方式,整个RAG系统就从一个需要手动维护的静态架构,演变成了一个能够适应企业知识体系不断变化的、真正意义上的”智慧生命体”。
小结:从”工匠”到”指挥家”
本篇详细阐述了组建”RAG专家小队”的具体方法论,并将我们的角色从一个埋头研究单一算法的”工匠”,提升到了一个懂得如何排兵布阵、协同作战的”指挥家”。
我们已经理解了”为什么”要分而治之(战略篇),也掌握了”如何”进行顶层设计(架构篇)和团队组建(组织篇)。接下来,我们将戴上”显微镜”,深入到这些小队所使用的具体”武器”——那些高级的切片策略中去。
在接下来的两篇战术篇中,我们将分别聚焦于结构化/半结构化知识和非结构化/代码知识的处理,提供完整的代码示例和最佳实践,让你真正掌握这些核心技术的精髓。